11010502036085号
网站标识码bm13000002




柏云峰
2025年3月5日,第十四届全国人民代表大会第三次会议《政府工作报告》指出,要“保障妇女、儿童、老年人、残疾人合法权益”。青少年是国家的未来和民族的希望,加强青少年普法教育,预防未成年人犯罪,是关乎国家命运与民族振兴的重要课题。普法教育作为提升学生法律意识、构建法治社会的重要途径,其实效性一直是社会各界关注的焦点。然而,当前中小学校园普法教育实践在多个方面存在不足,这些问题在一定程度上削弱了其应有的影响力。
一、目前存在的问题
1.内容缺乏针对性和实用性。
在普法教育中,教育内容的选择直接关系到其被接受的程度。当前的普法内容往往缺乏与现实生活紧密相连的案例,以及针对不同群体需求的定制化内容,这导致普法信息难以深入人心,难以转化为学生的实际行动。
2.普法教育方式单一。
普法宣传课程走形式,学生建立守法、敬法的观念不深入。传统的普法方式往往局限于课堂讲授,缺乏多样性和互动性,如开展讲座、发放宣传册、举行宣传日活动、公检法专业人员入校宣讲等,虽然在一定程度上起到了普及法律知识的作用,但在现代社会中,这些方式缺乏互动和创新,已经难以满足学生对于信息获取方式多样化的需求,从而影响了普法教育的效果。
3.普法教育缺乏长效机制。
普法教育是一个长期的过程,需要持续努力和投入。然而,当前普法教育实践往往缺乏系统的规划和有力支持,这导致普法教育难以形成长效机制,难以在学生心中留下深刻的印象。普法教育不系统、不连续,校园普法缺乏有效的影响力,极易造成未成年人法治观念薄弱的现象。
4.对重点群体关注不够。
未成年人在学校接受教育的时间占生命成长的绝大部分,出现打架斗殴、夜不归宿、旷课逃学等不良行为,学校更容易在第一时间发现并进行干预。而现实情况是学校往往不能及时发现问题,或者发现后未进行实质有效干预。部分辍学或逃学的青少年,难以被现有的普法教育有效覆盖。
当前校园普法教育在内容、方式和机制等多个方面存在不足,这些问题直接影响了普法教育的实效性。因此,我们需要从多个方面入手,加强普法教育的针对性和实用性,创新普法方式,建立长效机制,以提升普法教育的整体效果。
二、校园普法的有效途径
1.定制并丰富普法内容。
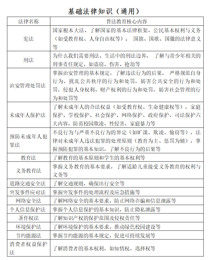
普法教育应针对不同年龄段的学生开展有实效的普法教育,充分考虑不同年龄段的学生特点,提供定制化的普法教育内容。普法内容必须保持时效性与前瞻性,普法教育者应及时关注最新的法律法规和司法实践成果,并将其融入到校园普法教育中,为学生提供最新、最准确的法律知识。以下是学校中小学生普法教育核心内容清单之一,供参考。



2.创新普法方式。
创新普法方式,可通过多元化及互动性的手段,提升普法教育的吸引力和感染力。
(1)利用新媒体平台开展在线普法教育。
充分利用媒体平台,让普法宣传不受时空限制,创造性地开展“互联网+法治宣传”活动,利用微信、微博、微视频等新媒体平台开展法治宣传,如“蒲公英普法公益平台(福建省司法厅)”微信小程序、“青少年普法”微信公众号、“安徽政法”微信公众号等。利用这些平台,可以开展在线普法教育,将法律知识以更直观、更生动的方式呈现给学生以及家长。
(2)提升法治课程实施质量。
推广情景式、启发式、项目式、案例式等教学方式,在普法宣传中设置有奖问答、在线法律咨询等互动环节,让宣传活动更加丰富多彩,从而吸引更多师生积极参与,提高宣传实际效果,如“中国普法”微信公众号“齐参与”栏目、“安徽普法”微信公众号“在线答题”栏目等。
(3)常态化开展普法教育。
普法教育应与师生生活紧密结合,融入日常,在校园基础设施建设及校园文化建设中融入法治元素和特色,例如,在运动场、教室走廊、餐厅等公共场所设置普法宣传栏,定期发布法律常识;通过征文大赛、文艺表演等形式让法律知识入脑入心;开展模拟法庭活动,让学生更加直观地感受法律的威严和公正,增强法律实践能力;精当选择并分析与师生学习生活密切相关的案例,以案普法,提高普法教育的渗透力和影响力;为学生提供法律咨询服务,解答日常生活中的法律问题等。
3.建立普法教育长效机制。
(1)提高普法教育教师的专业素养和工作能力。
从小学开始配设专业的普法教学岗位,让青少年从小接受系统、全面的法治教育。推动法治副校长履职尽责,切实做好法治副校长选聘、培训和管理工作,将法治副校长履职情况作为派出单位落实普法责任制工作考核重要内容。重视普法教育教师专业培训和知识更新,完善有重点、分层次、多形式、全覆盖的教师队伍法治教育培训体系。
(2)延伸普法受众至家庭和社区。
通过开展家长法治培训、社区普法讲座等方式,树立正确的价值导向;强化强制报告制度,通过多种渠道宣传强制报告制度的内容和意义,提高社会各界对强制报告制度的知晓率和参与度,明确各相关主体的报告义务和责任,对未履行报告义务的单位和个人依法追究责任;加大对引诱、利用未成年人犯罪行为的打击和惩治力度,为青少年健康成长营造良好法治环境。
(3)设立法律课程学习与考核监督制度。
教育主管部门牵头制定包括普法教育评估激励等机制的普法教育规划和计划,明确普法教育的目标、任务和要求,激发普法教育教师的积极性和创造力,确保普法教育的有序开展。开展法律课程指导监督,对所属学校法律课程的设置以及学期末考核标准的制定进行指导并纳入监管,挂钩学校其他各项考核标准,使法律课程设置以及未成年人法治教育常态化。中小学校级领导班子牵头制定法律课程期末考核制度,建立未成年人与法律课程教师的双向考核制度,使未成年人对常见犯罪做到应知尽知,从源头上预防未成年人犯罪。
4.关注普法教育的重点群体。
(1)提前调研,有针对性地开展普法宣传,提高讲解的实用性。
根据不同学生群体的实际情况,提前调研,获得基本信息,有针对性地开展普法活动,询问他们想要了解什么样的法律知识,自身有无涉法问题需要解决,以此为基础作出有实用价值的讲解,如讲解校园欺凌、游戏充钱、充当电信诈骗“工具人”等内容,针对网上买卖违禁品、帮助犯罪分子取现、线下推广引流等意识不到的违法行为予以警示等等。
(2)建立预警机制,对未成年人苗头性问题进行提前分级教育干预。
对有一般不良行为的未成年人,可定期为未成年人提供一对一心理疏导;对有严重不良行为的未成年人,责令其定期报告情况,开展临界预防;对多次实施违法行为、屡教不改、其他预防和帮教措施不起作用的未成年人,可将其送往专门学校接受教育矫治。
(3)推动家庭、学校、社会、网络、政府、司法等“六大保护”形成预防合力。
针对普法教育的重点群体,学校应会同相关部门深化社会支持体系建设,助推普法工作专业化和规范化,突出惩治电信网络诈骗、帮信等犯罪,监督强化网络治理,加强与民政、团委、妇联等部门的沟通,建立信息联络共享机制,通过大数据赋能强化犯罪预防,进一步提升犯罪预防和监督实效,为未成年人的健康成长撑起一片法治艳阳天。
(内容有删减)
(作者系安徽省合肥市庐江第四中学教师)